
忘记签到app是一款专为健忘人士设计的智能签到提醒工具,它能帮助用户轻松管理各类签到任务,避免因遗忘而错过重要签到。无论是日常使用的社交软件、购物平台还是工作学习类应用,只要是需要定期签到的应用,都可以通过这款工具进行统一管理。它的出现彻底解决了用户需要记住多个应用签到时间的烦恼,让签到变得简单高效。

开发这款应用的初衷源于开发者自身的经历。前些天因为疏忽导致某个重要应用断签,损失了连续签到奖励,于是萌生了开发这款集中管理签到应用的想法。忘记签到app将所有需要签到的应用整合到一个平台,用户再也不用每天绞尽脑汁回忆哪些应用需要签到。这款应用采用简洁直观的设计,操作简单易上手,目前处于持续优化阶段,开发者会定期更新完善功能,但更新节奏较为佛系,更注重实用性和稳定性。
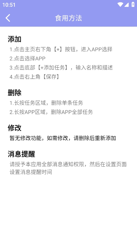
添加签到任务
首先点击主页右上角的【+】按钮,进入应用选择界面。这里会显示所有支持的应用列表,用户可以根据需要选择对应的应用。选定应用后,点击底部的【+添加任务】按钮,在弹出的界面中输入任务名称和详细描述。最后点击右上角的【保存】按钮,新的签到任务就添加成功了。
删除签到任务
如果需要删除单个任务,只需长按任务区域即可弹出删除选项。如果想删除某个应用下的所有任务,可以长按该应用区域进行操作。这种设计既保证了操作的便捷性,又避免了误删的风险。
忘记签到app拥有多项创新功能:首先,独特的左滑评论和大爆炸功能完美解决了用户操作痛点,流畅的触感反馈让浏览体验更加舒适,每个交互细节都经过精心打磨。其次,这款应用的价格远低于其实际价值,性价比极高,是同类产品中的佼佼者,强烈推荐给所有需要签到提醒的用户。此外,应用界面支持自定义调整大小,充分考虑了不同用户的使用习惯,展现出极强的人性化设计理念。无论是功能还是体验,这都是一款值得信赖的优秀签到管理工具。
忘记签到app不仅是一款工具,更是您生活中的贴心助手。它让签到这件事变得简单有序,再也不用担心因为遗忘而错过重要奖励。现在就下载体验,开启您的无忧签到之旅吧!
网友评论
网名(您的评论需要经过审核才能显示) 回复 [ ] 楼取消回复