
自动记牌器免费版是一款功能全面的辅助工具,支持多款热门纸牌游戏。它能自动记录对局中出现的每一张牌,智能分析剩余牌组的概率分布,让玩家随时掌握游戏局势。界面设计简洁直观,通过先进的文本识别技术,实时显示关键数据,帮助玩家节省精力,专注于策略决策。
计算记录功能:精准追踪每轮出牌情况,结合牌库剩余数量,智能计算各类牌型的出现概率和预期收益。

分析数据功能:通过严谨的数据采集与分析算法,确保统计结果的可靠性,为玩家提供科学的决策依据。
实时显示功能:支持图表和数字两种展示模式,可根据个人偏好自由切换,游戏开始自动激活记牌功能。
随时查看状态:即时更新对局信息,帮助玩家准确掌握牌局动态,在关键时刻做出最优选择。
自由调整窗口:界面支持大小缩放和透明度调节,操作简单便捷,自动识别游戏进程,一键即可启动使用。
绿色安装下载:纯净安装包无任何捆绑软件,已通过多重安全检测,并获得正规软件著作权认证。
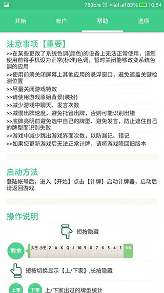
剩余卡片查看:完整记录所有玩家的出牌轨迹,清晰展示剩余牌组构成,这个功能在实战中特别实用。
更新技术强大:采用智能更新机制,持续优化识别算法,让记牌功能始终保持最佳状态。
自动记牌器免费版通过持续更新保持技术领先,不仅能准确预测剩余牌型分布,还能实时同步最新对局信息。973游戏网为您推荐这款实用的手机软件,欢迎收藏我们的网站获取更多精品手游和应用资源。
记牌助手
游戏辅助
fxsound官网版
46.07MB
玩机必备7.9
FF修改器(内置菜单)安卓版
7MB
影音视频6.4
租号玩极速版
115.37MB
玩机必备6.6
武林群侠传修改器
67MB
影音视频9
御光盟国汉化组官网版
KB
玩机必备7.5
D2助手安卓版
7.15MB
玩机必备8.1
画质助手120帧手机版
30.03MB
玩机必备7
3.3蜘蛛侠框架纯净版
6.26MB
系统安全8
pcl2启动器安卓版
170.99MB
H5游戏7.2
网友评论
网名(您的评论需要经过审核才能显示) 回复 [ ] 楼取消回复